エグゼクティブ・サマリー
- シリコンフォトニクス(光I/O)スタートアップのAyar LabsがシリーズEで5億ドル(約750億円)を調達、バリュエーションは3.75億ドル→37.5億ドルへほぼ4倍に急上昇。
- AMD・NVIDIAも追加出資し、TSMC・Alchipと連携した量産体制を構築中。2028年のAIシステムへの本格採用を目指す。
- 電気配線(銅線)から光配線へのパラダイムシフトが現実のものとなりつつあり、既存のネットワーク接続市場(AVGO主導)に構造的破壊をもたらす可能性がある。
【基礎知識】前提となる技術の解説
このニュースを深く理解するために、まず3つの重要概念を押さえておこう。
① I/Oボトルネックとは?
現代のAIチップ(GPUやXPU)は、演算性能自体は飛躍的に向上している。しかしチップとチップの間、あるいはチップとメモリの間でデータをやりとりする「I/O(入出力)」が追いつかず、全体のスループットが頭打ちになる問題が深刻化している。これが「I/Oの壁」だ。
② シリコンフォトニクス(Silicon Photonics)とは?
半導体チップ上でのデータ伝送に、電気信号(電子)ではなく光(フォトン/レーザー)を使う技術。
- 銅線(電気):熱が出る、距離が延びると減衰する、帯域幅に限界がある
- 光配線(シリコンフォトニクス):発熱が少ない、超高速・超広帯域、長距離でも減衰が少ない
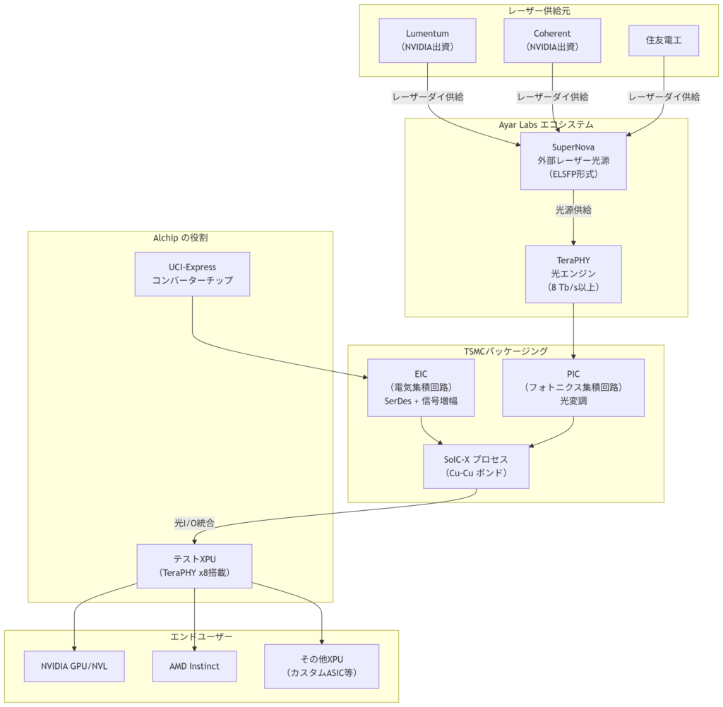
Ayar LabsのTeraPHYは、この光I/Oエンジンをチップに直接組み込む製品だ。
③ TSMCのSoIC-Xとは?
TSMCが開発した先端3Dパッケージング技術。チップとチップを超微細な銅-銅ボンド(Cu-to-Cu Bond)で積層・接続する。これによりシリコンフォトニクスチップ(PIC)と通常のCMOS回路(EIC)を一体化できる。
ニュースの核心と技術的解説
5億ドル調達の真の意味——「証明」から「量産」へのシフト
“The hard thing about the kind of company we are building is we are going to live or die based on whether we truly deliver on the volume ramp.”
(私たちのような会社が直面する最大の課題は、量産立ち上げを本当に実現できるかどうかで勝負が決まるということです)
— Mark Wade, CEO of Ayar Labs
これはただの資金調達ではない。「技術の実証フェーズ」から「大量生産フェーズ」への移行を宣言する資金だ。今回の調達により、累計調達額は8億7000万ドルに達した。
TeraPHYの凄さ——8 Tb/秒、25ナノ秒
Alchipとの共同開発によるテストXPUチップには、TeraPHY光エンジンが8基搭載されており:
- 各エンジンから 8 Tb/秒超の帯域幅
- 光I/O全体で 25ナノ秒未満のレイテンシ
- 光リンクで 5dB超のオプティカルマージン
これを銅線ベースの電気接続と比較すると、帯域幅・レイテンシ・消費電力のすべてで次元が異なる。
NVIDIAの6000億円投資が示す「光への確信」
If AI clusters have hundreds of thousands to millions of compute engines, and there are dozens of companies building such behemoths, that is tens of millions to hundreds of millions of optical engines and laser light sources.
NVIDIAがLumentumとCoherentに合計40億ドル(約6000億円)を投資したニュースは、まさにこの文脈で読み解く必要がある。1つのGPU/XPUに10基の光エンジンが搭載されるとすれば、数百万台規模のAIクラスターでは数億から数十億の光エンジンとレーザーダイが必要になる。これはレーザー業界が過去に経験したことがない規模だ。
IPO前の最終ラウンドという重要シグナル
“You could think of this as our final round before we would be trying to position ourselves for a potential IPO.”
(今回の調達は、IPOへの準備に向けた最終ラウンドと考えてもらえればいい)
— Mark Wade, CEO of Ayar Labs
2027年後半にプロダクトの検証・認定を完了し、2028年に量産ランプアップ——この明確なロードマップを示した上でのIPO示唆は、投資家にとって見逃せないシグナルだ。
【図解】技術アーキテクチャ・関係図

株価・投資戦略へのインプリケーション
🔴 ネガティブ影響(構造的リスク)
AVGO(ブロードコム)
現在の電気的ネットワーク接続(イーサネット、SerDes、カスタムASIC)市場でのリーダー的地位が、2028年以降にシリコンフォトニクスへの置換圧力にさらされる。今すぐではないが、2〜3年先のバリュエーションへの織り込みは始まる可能性がある。
🟢 ポジティブ影響
NVDA(エヌビディア)
AyarへのシリーズE追加出資+Lumentum・Coherentへの40億ドル投資は、次世代NVLシステムの光I/O採用を事実上確約するシグナル。これはGPU競争力の更なる強化を意味し、2028年以降の製品サイクルへのポジティブ寄与として評価できる。
AMD
同様にAyar Labsへ出資済み。NVDAと横並びで光I/Oエコシステムへのアクセスを確保しており、InfiniBandに依存しないカスタムAIクラスター展開において差別化要因になりうる。
TSMC(TSM)
SoIC-XによるPIC製造という、従来のロジック製造とは異なる高付加価値パッケージング案件が増加。AIインフラの川上として引き続き恩恵を受ける。
Lumentum・Coherent(COHR)
NVIDIA出資による資金力強化と需要の可視性向上。ただしレーザーダイの大量生産能力が問われる段階へ移行しており、量産実行力が株価の分岐点となる。
📋 投資戦略サマリー
| 銘柄 | 方向性 | 時間軸 | 理由 |
|---|---|---|---|
| NVDA | ✅ 強気継続 | 中長期 | 光I/Oエコシステム確保済み |
| AMD | ✅ 中立〜強気 | 中長期 | Ayar Labs出資で光I/Oアクセス確保 |
| AVGO | ⚠️ 注意 | 2〜3年後 | 電気接続市場への置換圧力 |
| TSM | ✅ 強気 | 長期 | SoIC-X案件増加の恩恵 |
| COHR | 📈 注目 | 中期 | NVIDIA出資+需要急増だが量産リスクあり |
| Ayar Labs | 🔍 IPO待ち | 2026〜2027 | IPO前最終ラウンド完了 |
まとめ
Ayar Labsの今回の5億ドル調達は、単なるスタートアップの資金繰りニュースではない。これはAIインフラの根幹——データを運ぶ「配線」そのもの——が電気から光へと移行するという歴史的なパラダイムシフトの、量産化に向けたカウントダウン開始の狼煙だ。
2028年という期限は近い。TSMCのSoIC-X、Alchipの設計力、NVIDIAとAMDの資金と需要、そしてLumentum・Coherentのレーザー量産——すべてのピースが揃いつつある今、このサプライチェーン全体を俯瞰できる投資家こそが、次のサイクルで優位に立てるだろう。
“Silicon photonics is going mainstream in 2028.”
この一文の重みを、今から刻んでおく価値がある。
元記事: Ayar Labs Gets $500 Million To Ramp Photonics Into 2028 AI Systems – The Next Platform


コメント